taptap官方网站(中国)有限公司
首页
公司概况
公司简介
组织机构
公司资质
企业荣誉
公司动态
公司要闻
行业动态
通知公告
最新通知
中标公告
更改通知
招标公告
中标候选人公示
服务领域
造价咨询
招标代理
工程监理
工程咨询
政府采购
工程业绩
典型案例
主要业绩
企业文化
人力资源
学习培训
团建活动
人才招聘
研究院动态
党建专栏
资料下载
联系我们
最新通知
中标公告
更改通知
招标公告
中标候选人公示
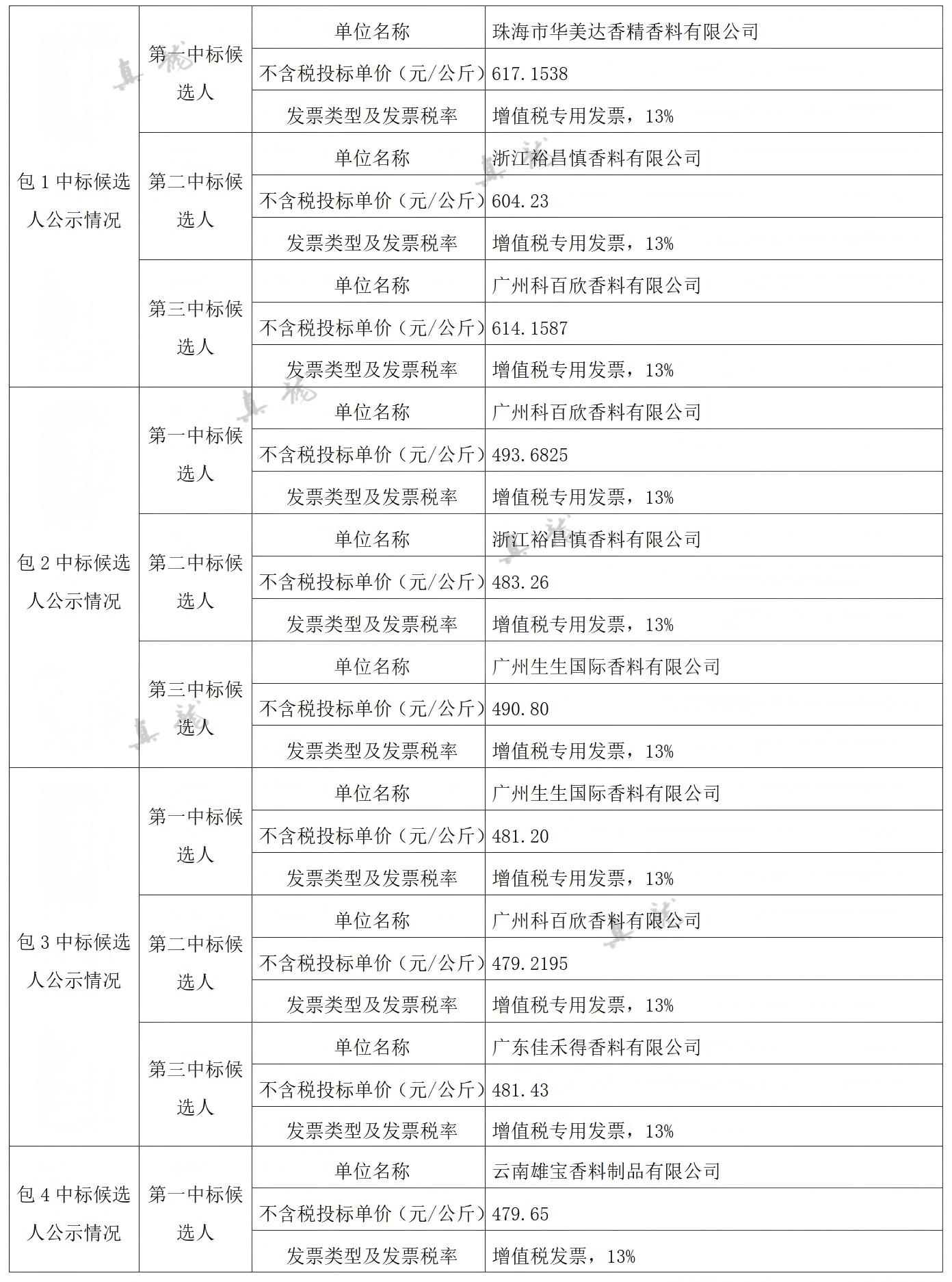
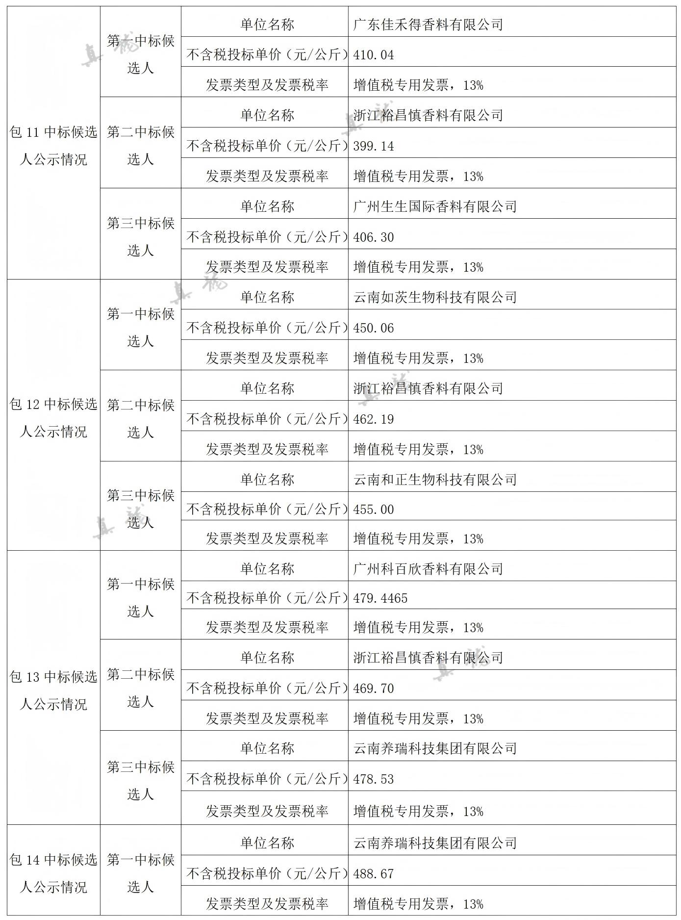
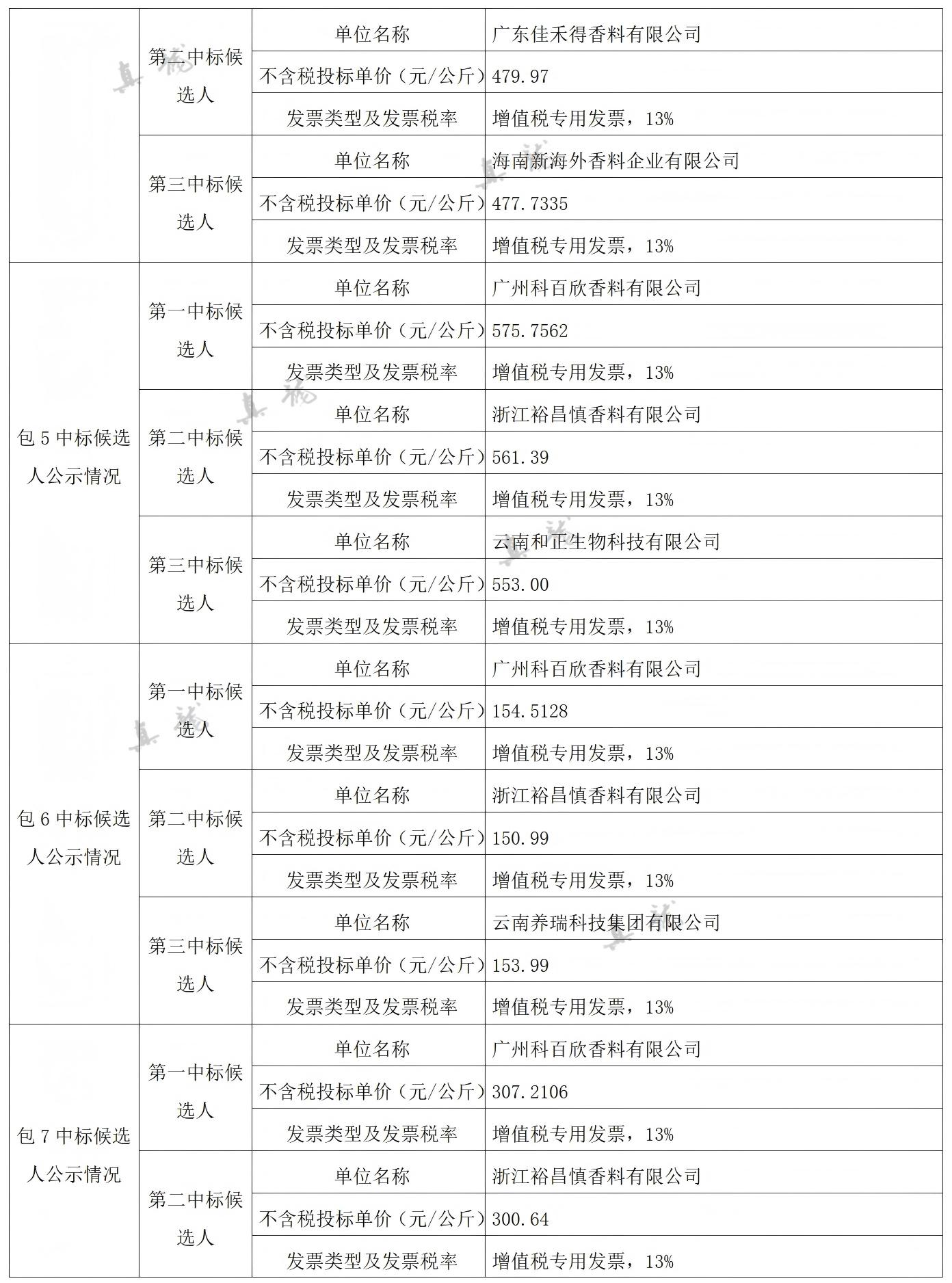
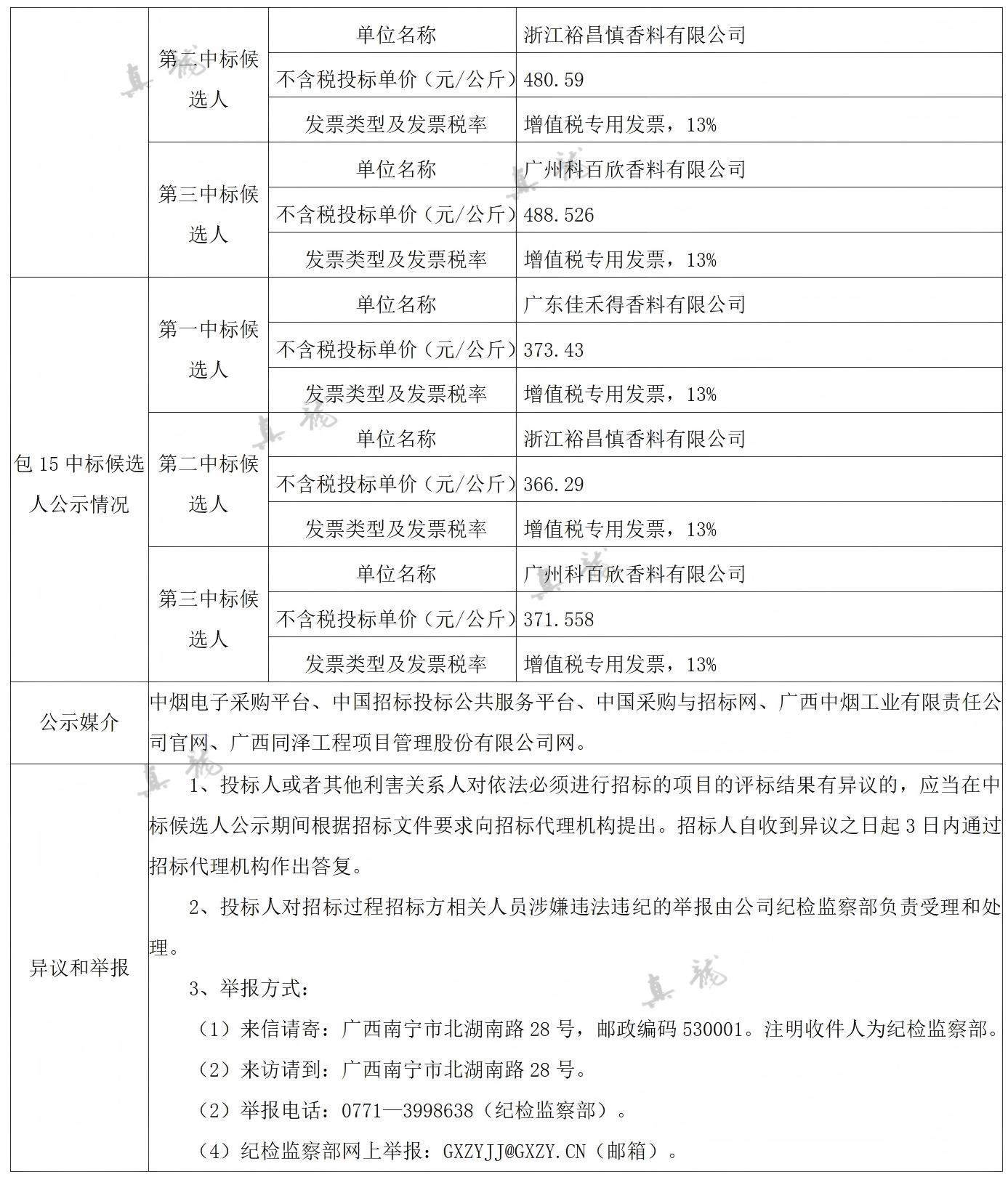
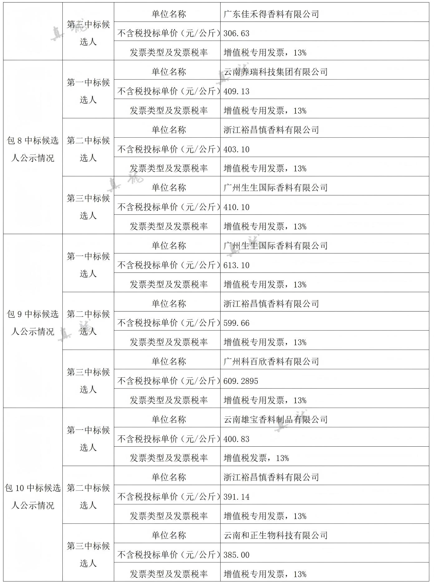
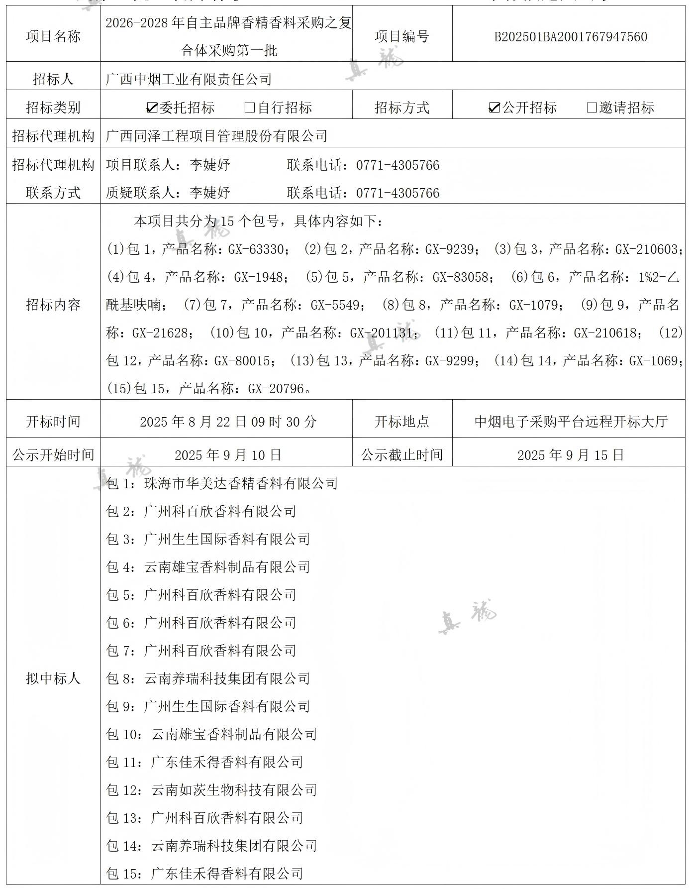
广西中烟工业有限责任公司2026-2028年自主品牌香精香料采购之复合体采购第一批(项目编号:B202501BA2001767947560)中标候选人公示
来源:taptap,taptap官方网站,taptap登录入口工程
作者:
发布时间:2025-09-10 16:12
上一篇:广西真龙彩印包装有限公司南宁分公司2025-2027年度环保技术服务委托合同(项目编号:GXTZ-ZB-2025第(593)号)中标候选人公示
下一篇:广西中烟工业有限责任公司2025-2028年南宁卷烟厂职业危害因素检测服务(项目编号:GXTZ-ZB-2025第(582)号)中标候选人公示
返回列表
地址:南宁市良庆区凯旋路16号广西裕达国际中心广东大厦18楼整层
电子邮箱:tzgf18070940594@163.com 联系电话:0771-5389295 传真:0771-5510830
版权所有:广西taptap,taptap官方网站,taptap登录入口工程项目管理股份有限公司
桂ICP备11002876号
taptap,taptap官方网站,taptap登录入口股份公众号